Alles rund um das, was mir Spass macht.
Freunde des Basspiels
Suche
Anmeldung
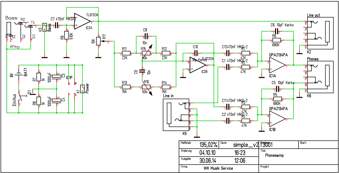
Hier möchte ich mal meinen Kopfhörerverstärker vorstellen. Ich bin gerade dabei den zusammen zustellen.
Zunächst einmal der Plan: