Alles rund um das, was mir Spass macht.
Freunde des Basspiels
So what?

Vorweg: ACHTUNG HOCHSPANNUNG!!!
Hier will ich mal meinen neues kleines Projekt vorstellen.
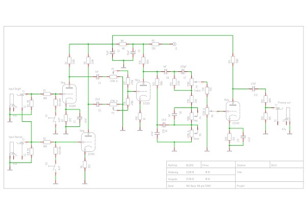
"So what?" ist ein Basspreamp, der sich stark an die Vorstufen der alten HiWatt Verstärker anlehnt.

Was aus dem kleinen Preamp rauskommt ist echt schon nicht schlecht. Sehr effektive Klangregelung. Man kriegt damit so ziemlich alles hin, was man braucht. Von Ultra HiFi bis VintageWarm. Allerdings Drive sucht man vergeblich. Das Dingen bleibt in allen Lagen relativ Clean. Getestet mit einem passiven JB.
Nur an dem Layout muss ich noch arbeiten. Der Bass und der Mittenregler sind vertauscht und einige Strecken zu den Röhren sind einfach zu lang.
Als Vorlage hab ich den Early 70s Linked-Input Preamp verwendet. Abwandlungen: V2b ist als Triode nach dem Master benutzt. Dadurch brauch ich nur 2 ECC83. V3/V4 fallen weg.
Was noch fehlt für den Pre ist eine vernünftige Presence Regelung. Leider sind die HiWatt Originale immer mit in den PI integriert...
Netzteil ist aus meinem Fender-Preamp Projekt.
Als nächstes werd ich die 24mm Poties gegen 16'er austauschen, damit auch ein Deckel drauf passt.
Und dann kommt als 2'tes die Endstufe dran. Ich werd mit einer Hypex 400W Class-D anfangen. Module hab ich schon da. Platz genug ist im Gehäuse.
Als 3. Schritt ist dann eine KT88 (6550) Endstufe geplant. Auch dafür hab ich schon fertige Module von Ritter liegen.
Ritter V100 GT2
Ich hab aber eine spezielle Bassvariante bestellt. Da ist ein anderer OT drin.
Also es bleibt spannend...
Kleines Update 23:08.2010:
Hab mal die Pläne upgedatet. Außerdem gibt es jetzt schon ein Frontpanelentwurf.

